收藏本站
|
联系我们
|
网站地图
咨询热线
15585614448
首页
|
公司简介
|
激光产品
|
光机产品
|
光电检测产品
|
光源产品
|
工业内窥镜
|
石油设备产品
当前位置:
首页
>
光机产品
>
光学元件/窗口系列
>
偏振元件
> 光学平台系列
· 光学面包板
· 阻尼隔振光学平台
· 气浮隔振平台
· 光学平台附件
· 光学平台应用实例
· 光学平台拼接技术
> 手动位移台系列
· 光纤专用位移台
· 手动平移台
· 手动升降台
· 手动旋转台
· 手动角位移台、俯仰/倾斜台
· 组合多维手动位移台
> 电动位移台系列
· 电动平移台
· 电动旋转台
· 电动升降台
· 电动角位移台
· 控制器
· 电动多维组合台
> 光学调整架
· 光束转折器
· 偏振元件调整架
· 平片、滤光片固定架
· 透镜架
· 棱镜(多面体)调整架
· 激光管(圆柱体)固定、调整架
· 接杆及杆架
· 显微物镜
∨ 光学元件/窗口系列
· 特种窗口/激光窗口及毛玻璃
· 反射镜
· 分束镜
· 透镜
· 激光扩束镜
· 棱镜
· 滤光片
· 偏振元件
· 衍射光学元件
· 显微物镜
· 楔形窗口片
· 衍射光栅
> 可调光阑/狭缝/空间滤波器
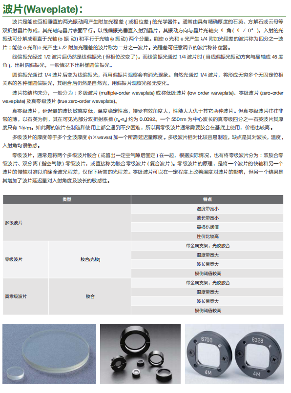
多级玻片
产品名称:多级玻片
产品型号:QWLO
产品品牌:QX
产品咨询 >>
详细信息
相关产品
偏振片
多级玻片
零级玻片
石英旋光片&石英退偏器
偏振棱镜
偏振分束立方体